High-Performance Organization
The Appleton Greene Corporate Training Program (CTP) for High-Performance Organization is provided by Dr. de Waal Certified Learning Provider (CLP). Program Specifications: Monthly cost USD$2,500.00; Monthly Workshops 6 hours; Monthly Support 4 hours; Program Duration 24 months; Program orders subject to ongoing availability.
Personal Profile
Dr. de Waal Ph.D., MSc, MBA is Academic Director of the HPO Center, an organization which conducts research into high performance organizations. He is also a partner at the Finance Function Research & Development Center, a company that aims to help finance functions to transform in a high-performing department. Dr. de Waal has been a consultant and partner with Arthur Andersen for 16 years. He was also 13 years Associate Professor Organizational Effectiveness at the Maastricht School of Management. Dr. de Waal has been guest lecturer at the Free University Amsterdam, University of Amsterdam, and Erasmus University Rotterdam, visiting fellow at Cranfield University, UK and senior lecturer at Wittenborg University of Applied Sciences. Dr. de Waal holds a MSc in Chemistry from Leiden University (the Netherlands), a MBA from Northeastern University Boston (USA) and a Ph.D. in Economics from Vrije Universiteit Amsterdam (the Netherlands). His dissertation was about the behavioral aspects that are important for the successful implementation and use of performance management systems.
Dr. de Waal teaches and does projects in the field of high performance organizations and performance management in countries such as China, Vietnam, Bangladesh, Mongolia, Nepal, Mexico, Peru, Ecuador, Suriname, United States, UK, Italy, Belgium, Portugal, Poland, Saudi Arabia, Yemen, United Arab Emirates, Palestine, South Africa, Namibia, Tanzania, Zambia and Australia. He was selected by managementboek.nl as one of the Dutch Masters in Management, ten people who have influenced management thinking in The Netherlands the most in the past decade. Dr. de Waal has published more than 500 articles (among which more than 140 academic publications) and 36 books.
To request further information about Dr. de Waal through Appleton Greene, please Click Here.
(CLP) Programs
Appleton Greene corporate training programs are all process-driven. They are used as vehicles to implement tangible business processes within clients’ organizations, together with training, support and facilitation during the use of these processes. Corporate training programs are therefore implemented over a sustainable period of time, that is to say, between 1 year (incorporating 12 monthly workshops), and 4 years (incorporating 48 monthly workshops). Your program information guide will specify how long each program takes to complete. Each monthly workshop takes 6 hours to implement and can be undertaken either on the client’s premises, an Appleton Greene serviced office, or online via the internet. This enables clients to implement each part of their business process, before moving onto the next stage of the program and enables employees to plan their study time around their current work commitments. The result is far greater program benefit, over a more sustainable period of time and a significantly improved return on investment.
Appleton Greene uses standard and bespoke corporate training programs as vessels to transfer business process improvement knowledge into the heart of our clients’ organizations. Each individual program focuses upon the implementation of a specific business process, which enables clients to easily quantify their return on investment. There are hundreds of established Appleton Greene corporate training products now available to clients within customer services, e-business, finance, globalization, human resources, information technology, legal, management, marketing and production. It does not matter whether a client’s employees are located within one office, or an unlimited number of international offices, we can still bring them together to learn and implement specific business processes collectively. Our approach to global localization enables us to provide clients with a truly international service with that all important personal touch. Appleton Greene corporate training programs can be provided virtually or locally and they are all unique in that they individually focus upon a specific business function. All (CLP) programs are implemented over a sustainable period of time, usually between 1-4 years, incorporating 12-48 monthly workshops and professional support is consistently provided during this time by qualified learning providers and where appropriate, by Accredited Consultants.
Executive summary
High-Performance Organization
“In a world of rapid change, your organization is not just challenged to survive, but to excel. How? By embracing the principles of a High-Performance Organization (HPO).”
As we navigate this decade, organizations actively confront unprecedented challenges that show no signs of abating. Climate change, technological upheavals, urbanization, cross-border migration, economic power shifts, natural resource scarcity, pandemics, geopolitical unrest, and instability rapidly reshape the landscape, demanding an agile and forward-thinking response. In this tumultuous environment, a critical storm brews: the convergence of workforce composition changes, rapid technological advancement, and a glaring skills mismatch, all threatening to revolutionize traditional business models.
Imagine leading an organization that not only adapts to these changes but thrives in them. Many organizations now reel from the changing workforce composition, facing an acute labor shortage that hampers their ability to retain skilled employees and attract new talent. To combat this, they increasingly turn to automation and digitalization. This digital revolution actively transforms how organizations employ technology to innovate their business processes, meet evolving market demands, and exceed client expectations. However, the journey to successful digital transformation is complex and fraught with challenges. Not surprisingly, only a third of organizations meet their digital transformation expectations, with two-thirds facing partial or complete disappointment. The primary cause? A workforce unprepared for digital transformation, lacking in essential skills and adequate internal training.
Faced with these challenges, organizations must hire personnel equipped to handle new tools and processes. Yet, they now encounter the next challenge: a skills mismatch between organizational needs and employee capabilities. This growing skills gap, fueled by rapid technological and organizational progress, impedes employees’ ability to keep pace. This gap has tangible repercussions for organizations, as under-skilled employees fail to perform as required. Coupled with the personnel shortage, organizations are forced to assign tasks to unqualified staff. While clients may tolerate longer waiting times, they will not compromise on quality. This situation escalates workplace tension, leading to stress, burnout, sick leave, complaints, labor disputes, and legal proceedings.
However, the situation isn’t hopeless when organizations focus on the dimensions and characteristics that lead to long-term success – even in a fast-changing environment. This focus is provided by the High-Performance Organization (HPO) framework. An HPO consistently outperforms its peers over extended periods, enjoying numerous benefits: more innovation, better continuous improvement, robust internal and external cooperation, an enhanced reputation, easier client acquisition, better financial and non-financial results, and most importantly, happier and more focused employees, making the organization more attractive to both current and potential staff.
Our program, deeply anchored in the HPO Framework, offers a scientifically validated, conceptual model proven to elevate organizational performance. It provides a roadmap for not just transforming operations but also empowering the organization’s people, thereby creating a high-performing business ecosystem. Developed twenty years ago, the Framework has been applied in thousands of profit, non-profit, and governmental organizations worldwide. Through the program, each month we engage deeply with one of the HPO Framework’s elements, equipping participants with the knowledge, tools, and techniques to transform their organization and its people into a high-performance entity. This transformation is driven by practical insights derived from your organization’s own data, making the learning journey not only informative but also highly relevant and engaging.
In just 24 months, this program will equip you with profound insights and practical tools from the HPO Framework. You will achieve not only high performance but also ensure your organization’s resilience and sustained success in the rapidly evolving global business landscape. Beyond achieving high performance, this program is about equipping you and your organization with the tools and mindset needed to stay ahead in a dynamic and complex world. It’s an in-depth journey, but one that is filled with engaging and fun learning experiences, ensuring a memorable and impactful transformation.

Case study 1:
Swagelok Company is a $2 billion developer of fluid system products, assemblies, and services for the oil and gas, chemical and petrochemical, semiconductor, and transportation industries. The company’s product suite includes tube fittings, valves, filters, regulators, and hoses. Headquartered in Columbus, Ohio, U.S.A., Swagelok operates through 200 sales and service centers in 70 countries, and employs approximately 6000 associates at 20 manufacturing facilities and five global technology centers. In North America, a collective of Swagelok Sales and Service centers – Swagelok Denver, Edmonton, San Diego, Calgary, Central Canada, Central Ontario, Northern California, and Northwest – have united under the banner “Swagelok Transformers”. This alliance is designed to facilitate knowledge and information sharing about all things Swagelok, including their processes, to harness the best practices from each organization and thereby enhance their collective performance. The Transformers group conducts regular meetings to discuss value-adding topics. One such topic of interest was the HPO Framework, and the group decided to undertake an HPO Diagnosis and embark on a journey towards becoming an HPO.
The initial HPO assessment
The HPO Questionnaire, as part of the HPO Diagnosis, was shared with all staff at Swagelok’s Sales and Service centers, accompanied by a message from the centers’ CEOs explaining the rationale behind the diagnosis. Subsequently, a workshop was orchestrated in Los Angeles, attended by CEOs and key team members. During the workshop, groups divided by location worked on addressing areas of improvement for their organization. The discussions revolved around topics like the causes behind the HPO scores, strategies for score improvement to and beyond the HPO benchmark, resources required for the improvement (time, resources, knowledge), the priority of improvement initiatives, involving the associates (as employees are referred to at Swagelok), and existing practices at various locations that can be applied elsewhere. The shared strengths across all centers emerged during these discussions: solid management, an intense customer and stakeholder focus, a high innovation rate, and a robust change and performance drive. Also, per HPO factor, the ‘best ideas’ already in practice at a location were gathered.
The follow-up HPO diagnosis
The culmination of the workshop led to the establishment of HPO Coaches across the locations. These coaches, drawn from various organizational levels, were mandated to foster an HPO culture and support management’s efforts in transforming the location into an HPO. They served as the focal point for the communication between their department and other departments, coordinating and reporting the progress of HPO initiatives and identified improvement points, sharing effective ideas between locations, synchronizing activities with HPO Coaches at other locations to exchange enhancement ideas, and planning and executing subsequent HPO Diagnoses. These HPO Coaches underwent training to deepen their understanding of the HPO Framework, its practical application, the outcomes of the HPO diagnosis, and strategies to address the identified focal points. Two years after the first diagnosis, a second HPO Diagnosis was carried out, closely mirroring the approach of the first one. Figure 1 presents the HPO scores from both diagnoses, for all locations together.
Figure 1: HPO-scores first and second HPO Diagnoses at the Swagelok Transformers
A meeting was organized in San Diego, where the CEOs and HPO Coaches of each location convened to dissect and evaluate the HPO results. Every location prepared and presented a report on its situation, HPO scores, interventions executed over the past 18 months, and achieved organizational results. All locations reported enhancements in operational performance, streamlined and consequently more efficient and cost-effective operational processes, heightened associate involvement and engagement, improved relationships among associates and among departments, better alignment between individual and departmental efforts and the strategic plan, and superior customer service. The shared perspective among the locations was that the challenging economic climate was partially mitigated by the HPO behavior exhibited by the associates. As one CEO expressed, “Without the HPO, many of us could have faced financial losses; it could have been significantly worse.” CEOs and HPO Coaches noted that the HPO Framework’s focus on the long term aided the organization in staying on course and maintaining discipline, irrespective of external challenges. They also pointed out that the enhancements in communication and collaboration that transpired as a result of the HPO transition contributed to their locations’ agility in weathering a sluggish economy.
In summary, The HPO Framework provides a holistic approach to identifying the key factors that drive long-term success in organizations. Through the implementation of the HPO Framework, Swagelok demonstrated improvements in various areas, including operational performance, employee engagement, customer service, and alignment with strategic goals. The lessons learned from the HPO journey include the importance of time and commitment, treating HPO as a continuous process, involving all members of the organization, fostering open dialogue, hiring and training individuals with attitudes and behaviors aligned with the HPO culture, leading by example, taking a strategic approach, ensuring the quality of HPO implementation, and assessing and celebrating progress. By embracing these principles, organizations can work towards becoming HPOs and achieving sustained success.

Case study 2:
ARK Data Centres (ARK) is a small but rapidly growing company in the United Kingdom with high business ambitions and challenging goals for the future. The company is on a journey of transformation from a relatively new, low profile player in the data center industry, to achieving its vision to become the UK’s leading provider of high integrity data centers. ARK has a strong financial foundation that stems from a recapitalization in which a new senior leadership team came on board with a vision to change the UK data center industry. The vision of ARK is to combine next-generation design with the cost-effectiveness and commercial flexibility to give customers real cost savings. To this end, the company built campuses in Cody Park (36 acres) and Spring Park (38 acres above ground, with access to 120 MVA diverse power supply, and one million square feet of underground space available for development), with purpose-built data centers which give clients maximum level of flexibility in making easy changes in data center sizes or requirements. The campuses also have several rings of security for a highly secure facility. In addition, ARK heavily invests in research and development to make sure it can also deliver tomorrow’s data center needs, enabling the digital capability that underpins the modern economy and its public services.
The HPO Diagnosis at ARK
ARK performed three HPO Diagnoses. Figure 2 shows the results of these diagnoses. Summarizing the diagnoses results, ARK increased its HPO score in 3 years 1,1 point thus becoming an HPO, while at the same time experiencing significant growth in both revenue and created data warehouse capacity.
Figure 2: HPO scores of ARK
These HPO scores of the two first diagnoses indicated that Ark was a good company on its way to the HPO status but initially struggling with its rapid growth. The increased score of 0.2 and the identical graph shapes for the first two diagnoses meant that ARK during the second diagnosis still basically worked in the same way as during the time of first diagnosis, but slightly better. The interviews held with ARK personnel, to get ‘the story behind the scores’, revealed multiple issues. ARK’s senior leadership team (SLT) realized it had to step up in order to make the HPO transformation at ARK a success after all. It had been and still was very busy for them in this rapid growing and changing industry, but they had to get more and more visibly involved in HPO activities. They decided to appoint one of the SLT members, the CFO, as HPO Champion who was going to direct the HPO Coaches directly, and who would monthly report back to the SLT on the progress made on the HPO attention points. Also, in each of the attention points at least one SLT member would be involved, either as end responsible for the point or as participant in the activities aimed at addressing the attention point. The SLT as a whole took the lead in creating the consistent picture of ARK as an HPO. The results of the third HPO Diagnosis showed that ARK and the SLT were very successful in addressing the attention points: by achieving a score of 8,5 and increased organizational results the company had clearly become an HPO.
What distinguished ARK’s managers during the HPO transformation?
They were able to create, in an extremely fast-moving and high-pressured industry, an organizational atmosphere where people were happily willing to work hard together toward a common goal. – They balanced their time in the right measure between an external focus – which was highly demanded because of the rapidly increasing demand for the company’s services – and an internal focus – spending time on strengthening the organization both structurally and behaviorally so it could deal with the rapid growth. And they did not rest on their laurels but realized fully that staying an HPO is at least as much works as becoming one.
Curriculum
High-Performance Organization- Part 1- Year 1
- Part 1 Month 1 HPO Foundations
- Part 1 Month 2 HPO Diagnosis
- Part 1 Month 3 Your HPO Status
- Part 1 Month 4 HPO Action Workshop
- Part 1 Month 5 HPO Action Plan
- Part 1 Month 6 Leadership Focus
- Part 1 Month 7 Employee Empowerment
- Part 1 Month 8 Leadership Insights
- Part 1 Month 9 Happy Workforce
- Part 1 Month 10 Process Improvement
- Part 1 Month 11 Reflect & Advance
- Part 1 Month 12 HPO Quick Scan
High-Performance Organization- Part 2- Year 2
- Part 2 Month 1 IPPI Questionnaire Results
- Part 2 Month 2 Updated Action Plan
- Part 2 Month 3 Breaking Silo’s
- Part 2 Month 4 Ecosystem Synergy
- Part 2 Month 5 Collaboration Focus
- Part 2 Month 6 Performance Management Analysis
- Part 2 Month 7 Ecosystem Insights
- Part 2 Month 8 Social Value
- Part 2 Month 9 Performance Insights
- Part 2 Month 10 Second HPO Diagnosis
- Part 2 Month 11 Customer Engagement
- Part 2 Month 12 Updated Action Plan
Program Objectives
The following list represents the Key Program Objectives (KPO) for the Appleton Greene High-Performance Organization corporate training program.
High-Performance Organization- Part 1- Year 1
- Part 1 Month 1 HPO Foundations – Welcome to the first month of your transformative journey towards achieving organizational excellence. In this initial module, ‘HPO Foundations’, we lay the groundwork for understanding and achieving the status of a High-Performance Organization (HPO). This module is designed for decision-makers guiding teams towards outstanding achievements in a competitive business landscape. In today’s rapidly evolving business environment, being a high-performance entity is not just advantageous but essential. This session underscores why transforming into an HPO is vital for your organization’s sustainability and success. You will discover the tangible benefits of the HPO framework, including enhanced productivity, stronger employee engagement, and improved financial performance. Central to the HPO framework are the five HPO Success Factors, which form the core of our discussions and analysis. These factors are: 1. Quality of Management: Focusing on leadership effectiveness and decision-making processes. 2. Openness & Action Orientation: Encouraging openness in communication and an action-oriented mindset. 3. Long-Term Orientation: Balancing short-term results with a strategic vision for long-term success. 4. Continuous Improvement & Renewal: Emphasizing ongoing improvement and innovation. 5. Employee Quality: Investing in and valuing the skills and development of the workforce. Each of these factors contributes significantly to the transformation of an organization into an HPO. The HPO Framework, developed through rigorous global research, delves into the practical insights behind these factors, using real-world examples of organizations that have achieved remarkable transformations by applying them. A pivotal component of this module is the HPO Diagnosis, including the HPO Questionnaire. This tool is instrumental in assessing your organization’s current performance in relation to the five HPO Success Factors. You will learn how to effectively distribute and utilize this questionnaire to gain a comprehensive understanding of your organization’s strengths and areas for improvement. The data collected will be analyzed confidentially, providing you with tailored feedback and actionable strategies to enhance these key success factors within your organization. By the end of this session, you will have a deep understanding of the HPO concept, the five HPO Success Factors, and their relevance to your organization. This knowledge sets the stage for the practical and strategic initiatives required to steer your organization towards sustained high performance. Join us in this exciting journey as we equip you with the knowledge and tools necessary to elevate your organization to the pinnacle of performance and success, harnessing the power of the HPO Success Factors.
- Part 1 Month 2 HPO Diagnosis – In the second month of our journey, we delve deeper into the essential processes of evaluating and enhancing your organization’s performance. This phase is critical in setting the stage for a transformative leap towards becoming an HPO. Central to this month’s focus is a comprehensive exploration of the HPO Diagnosis. This diagnosis is a strategic tool that enables you to accurately assess your organization’s current standing in comparison to the high-performance benchmarks. Understanding where your organization currently stands is the first step in charting a course towards significant improvement. We go beyond just understanding the HPO Diagnosis; we equip you with the skills to conduct it effectively. This involves a detailed walkthrough of the mechanics of the diagnosis process. You will learn how to meticulously evaluate various organizational aspects, identifying areas that excel and those needing enhancement. This detailed analysis is pivotal in creating a roadmap for your organization’s journey towards high performance. A vital element of this month is understanding the phases of the HPO transformation. A transformation is not a singular event but a journey through various stages. Each stage is crucial and builds upon the previous one, creating a structured path towards achieving and sustaining high performance. You’ll gain insight into these phases, understanding how each contributes to the overall transformation process. An exciting addition this month is the introduction of HPO Coaches. These are the internal champions who will guide the HPO transformation within your organization. As a participant, you will gain insights into selecting and training these key individuals. Ideally, many of you will take up this role yourselves, becoming the driving force behind your organization’s transformation. The session will provide strategies and tools for effectively training HPO Coaches, ensuring they are well-equipped to lead and inspire others in this journey. By the end of this month, you will not only understand the theoretical aspects of the HPO transformation but also be prepared to apply these concepts practically. Whether it is conducting a thorough HPO Diagnosis or training impactful HPO Coaches, you will be well on your way to shaping a culture of high performance in your organization. Join us in this crucial step of transformation, where learning transcends into leading.
- Part 1 Month 3 Your HPO Status – In the third month of our program, we reach a pivotal moment where the insights from the HPO Questionnaire, meticulously prepared by the HPO Center, are brought to the forefront. This session is dedicated to unpacking these results, offering a clear lens through which you can view your organization’s or team’s performance landscape. The HPO Questionnaire results are not just data points; they are a mirror reflecting the current state of your organization in relation to high-performance standards. This session involves a thorough analysis of these results, providing an invaluable opportunity to understand the strengths and areas needing attention within your organization. By dissecting these results, you gain a nuanced understanding of what is working well and what needs to be improved to propel your organization towards high performance. Identifying attention points is a crucial aspect of this month’s focus. These points are the specific areas where your organization can make targeted improvements. They represent the gaps between your current state and the ideal high-performance scenario. Addressing these points is essential for creating a strategic action plan that can guide your organization’s transformation journey. An equally important aspect of this session is discussing effective methods to introduce the questionnaire results and identified attention points within your organization. This involves strategies for effective communication and engagement with different stakeholders in your organization. It is not just about presenting the results; it is about creating a dialogue around them, fostering a shared understanding, and building a collective commitment to the journey ahead. This session is crucial for your organization (or parts of it) as it lays down a concrete foundation for the subsequent steps in the HPO transformation process. The insights gained here will inform your decisions and actions, ensuring they are data-driven and aligned with the goal of achieving high performance. By the end of this session, you will be equipped not only with a clear understanding of your organization’s current performance but also with the knowledge and tools to effectively communicate and leverage these insights. This is a critical step in moving from analysis to action, transforming insights into impactful strategies that drive your organization towards excellence.
- Part 1 Month 4 HPO Action Workshop – In the fourth month of our transformative journey, we shift gears from analysis to action. This month’s module, centered on the HPO Action Workshop, is designed to turn the insights gained from the HPO Diagnosis into tangible, actionable strategies. This session is a hands-on experience where you and your colleagues will learn to conduct effective HPO Action Workshops. These workshops are not just meetings; they are dynamic sessions where the focus is on developing concrete interventions to address and resolve the attention points identified in the previous phase. This is where the theoretical elements of the HPO Framework translate into practical, organizational change. The essence of these workshops is collaborative problem-solving. You will be working closely with your team to brainstorm, discuss, and formulate specific actions needed to bridge the gap between your current state and the high-performance standards. This collaborative approach ensures that the solutions are not only well-thought-out but also resonate with and are supported by those who will be implementing them. A key outcome of these workshops is the creation of an HPO Action Plan. This plan is a comprehensive roadmap, outlining the specific activities and steps your organization needs to undertake to progress towards becoming an HPO. It serves as a guide for your transformation journey, ensuring that every effort is strategically aligned and purpose-driven. Furthermore, this session will delve into the various components of the HPO Action Plan, ensuring a thorough understanding of each aspect. You will also explore specific interventions designed to sustain the momentum of the HPO transformation over the next two years. This is crucial for maintaining the focus and enthusiasm necessary for long-term change. By conducting these action workshops within your organization, you are taking a proactive step in leading the change. It is an opportunity to engage directly with the transformation process, influencing and driving the shift towards high performance. At the end of this month, you will have not just a plan, but a clear, actionable strategy tailored to your organization’s unique needs and challenges. This is where the journey towards high performance becomes tangible and where you, as a leader, play a pivotal role in steering your organization towards its goals of excellence and resilience.
- Part 1 Month 5 HPO Action Plan – In the fifth month of our program, we reach a critical milestone where the collective efforts of the previous months coalesce into a unified and powerful force for change. This month is all about refining, finalizing, and activating the HPO Action Plan for your entire organization. The focus of this session is to bring together the various action plans developed by different teams or departments within your organization. This step is not just about consolidation but about creating a cohesive and comprehensive roadmap that aligns with the overarching objectives of becoming an HPO. The process of reviewing and matching these plans ensures that every aspect of your organization is moving in unison towards the shared goal of high performance. The finalized HPO Action Plan is a testament to the collaborative efforts of your teams and the guidance of the HPO Coaches. This plan serves as a beacon, guiding your organization through the transformative journey ahead. It is an actionable and focused blueprint that details the steps and strategies necessary for elevating every part of your organization to its highest potential. A key element of this month’s module is the discussion and dissemination of the HPO Action Plan among all participants, HPO Coaches, and other colleagues within your organization. This phase is crucial for gaining buy-in and ensuring that everyone is on the same page. It is an opportunity to rally the troops, to inspire and motivate everyone involved in the transformation process. This collective understanding and commitment are what will drive the successful implementation of the plan. As people in your organization start working on the actions outlined in the plan, there will be a sense of purpose and focus that permeates throughout. It is important to recognize that while this program involves substantial effort and commitment, it is also immensely rewarding. The HPO Action Plan is not just a set of tasks; it is a pathway to achieving organizational excellence, clarity in direction, and a more focused and engaged workforce. This month marks the transition from planning to doing, from strategizing to executing. It is where the hard work starts paying off as you begin to see the transformative impact of your preparatory work. The HPO Action Plan is your organization’s roadmap to excellence, and as you embark on this phase of the journey, you are taking concrete steps towards a future defined by high performance, resilience, and success.
- Part 1 Month 6 Leadership Focus – In the sixth month of our journey, we pivot our focus towards a crucial element in any HPO: the role of managerial leaders. This month’s module, ‘High-Performance Managerial Leaders’, underscores the undeniable truth that the success of any HPO transformation hinges on the involvement and effectiveness of its managers. The session begins by exploring the defining characteristics of High-Performance Managerial Leaders (HPMLs). These are the individuals who not only manage but lead with vision, drive, and an unwavering commitment to excellence. We delve into the qualities that distinguish HPMLs from conventional managers, highlighting attributes such as strategic thinking, adaptability, inspirational leadership, and a relentless focus on results. But recognizing these traits is only the first step. The core of this session is about transforming this understanding into actionable strategies for developing your managers into HPMLs. It is about equipping them with the skills, mindset, and tools they need to excel in their roles and drive the organization’s transformation journey forward. Integral to this process is the HPML Questionnaire, a meticulously designed tool that provides a comprehensive assessment of your managers’ current capabilities and their areas for development. The questionnaire is not merely a survey; it is a mirror reflecting the leadership strengths and opportunities within your organization. As participants, you will distribute this questionnaire to the managers in your organization. The objective is to gather candid insights that form the foundation for targeted leadership development initiatives. The data collected through the HPML Questionnaire will be analyzed by the HPO Center, ensuring an objective and thorough evaluation. This analysis culminates in detailed feedback reports, which are not just assessments but roadmaps for individual and collective improvement. These reports will guide you in formulating specific development plans for your managers, helping them evolve into the HPMLs your organization needs to succeed in its HPO transformation. This month’s module is a strategic investment in your leadership capital. By focusing on developing HPMLs, you are setting the stage for a leadership culture that resonates with high performance, fostering an environment where excellence is not just a goal but a standard. As you embark on this crucial phase of the program, you are not only enhancing the skills of your managers but also fortifying the very core of your organization’s transformative journey towards becoming a true HPO.
- Part 1 Month 7 Employee Empowerment – In the seventh month of our transformative program, we turn our attention to another pivotal element of an HPO: the employees. This month’s focus, ‘High-Performance Employees’ (HPEs), is centered on understanding and nurturing the workforce that forms the backbone of your organization. Just as with managerial leaders, the role of employees in driving an organization towards high performance cannot be overstated. HPEs are the individuals who, through their skills, dedication, and work ethic, contribute significantly to the organization’s success. This session is dedicated to identifying the key characteristics that define such high-performance employees. We delve into traits like exceptional work quality, adaptability, continuous learning, and a strong alignment with organizational values. However, identifying these traits is only part of the process. The core of this session is about transforming your workforce into a team of HPEs. We explore various strategies and methodologies to develop and enhance these high-performance traits in your employees. This part of the program is not just about talent management; it is about creating an environment where excellence is nurtured, recognized, and rewarded. A crucial tool in this development process is the HPE Questionnaire. This comprehensive tool is designed to assess the current performance levels and potential of your employees. As participants, you will distribute this questionnaire across your organization. The objective is to gain a clear understanding of where your workforce stands in terms of performance and where they can grow. The data gathered from the HPE Questionnaire will be analyzed by the HPO Center, ensuring an objective and detailed evaluation of your workforce’s capabilities. The subsequent feedback reports are not mere assessments; they are blueprints for targeted employee development. These reports will help you in formulating specific plans and interventions to help your employees grow into HPEs. This month’s session is crucial in fostering a culture of high performance at all levels of your organization. By focusing on developing your employees into HPEs, you are investing in the human capital that is essential for the sustained success of your HPO journey. As you embark on this phase of the program, you are laying the groundwork for a workforce that is not only skilled and capable but also deeply committed to the ethos of high performance that defines your organization’s path to excellence.
- Part 1 Month 8 Leadership Insights – In the eighth month of our program, we build upon the foundations laid in the previous sessions by diving into the results of the HPML Questionnaire. This month is a critical juncture where we transition from assessment to action, focusing on the enhancement of managerial leadership within your organization. The session begins with a thorough discussion of the HPML Questionnaire results, which have been meticulously prepared by the HPO Center. These results are not just numbers and ratings; they are insights into the current state of leadership within your organization. This in-depth analysis is crucial as it helps in identifying specific areas where your managers individually and as a team excel and areas that require further development to meet the high-performance standards. Identifying these attention points is vital as it sets the stage for the next crucial phase: developing follow-up actions for your managers. This involves crafting targeted development plans that are tailored to the unique needs and potential of each leader in your organization. The goal is to bridge any gaps identified in the questionnaire, ensuring that your managerial team is not just competent, but exemplary in their roles. An essential part of this month’s focus is discussing effective strategies to introduce the questionnaire results and the subsequent development actions to your managers. This step is about more than just conveying information; it is about engaging your managers in a constructive dialogue about their growth and development. It is an opportunity to foster a culture of continuous improvement and open communication, where feedback is viewed as a tool for personal and professional growth. This session is a turning point in the program where the emphasis shifts from evaluating to enhancing managerial leadership. By the end of this month, you will have a clear set of action steps and strategies designed to elevate the leadership capabilities within your organization. You are not just improving individual managers; you are strengthening the very core of your organization’s leadership structure, setting a solid foundation for the continued growth and success of your HPO journey.
- Part 1 Month 9 Happy Workforce – In the ninth month of our transformative program, we continue the momentum by focusing on the results of the HPE Questionnaire. This session is pivotal, as it helps in shaping the development path for your workforce, aligning with the high-performance objectives set forth by your organization. This month, we delve into the HPE Questionnaire results, meticulously compiled by the HPO Center. This in-depth analysis is more than a mere review; it is an exploration into the current performance levels, strengths, and improvement areas of your employees. Identifying these attention points is crucial, as it allows us to pinpoint exactly where development efforts should be concentrated to foster a high-performing workforce. Building upon these insights, the session progresses to the development of follow-up actions for your employees. These actions are tailored to address the specific needs highlighted by the questionnaire, ensuring that each employee has the opportunity to grow and contribute effectively to the organization’s high-performance culture. This phase is about creating targeted and meaningful development plans that not only enhance skills but also align with your organization’s overarching goals. A key aspect of this month’s focus is the discussion on how to effectively introduce the questionnaire results and development actions to your employees. This is critical for ensuring transparency, fostering a culture of open communication, and driving engagement in the development process. It is about creating an environment where feedback is welcomed and acted upon constructively. Additionally, this session addresses two vital aspects of workforce management within an HPO context: dealing with non-performing employees and managers, and enhancing employee happiness at work. We explore strategies and approaches to manage performance issues effectively, ensuring that your workforce consistently meets high-performance standards. Simultaneously, we discuss how transforming into an HPO can positively impact employee happiness and job satisfaction, leading to a more engaged, motivated, and productive workforce. By the end of this session, you will be equipped with a comprehensive strategy to uplift your workforce, enhancing both performance and workplace happiness. This approach is not just about addressing gaps; it is about nurturing an environment where high performance and employee well-being go hand in hand, creating a sustainable and thriving organizational culture.
- Part 1 Month 10 Process Improvement – As we enter the tenth month of our transformative journey, we delve into a vital component of HPOs: Process Improvement, an integral part of the Continuous Improvement and Renewal HPO-factor. This session is dedicated to understanding and enhancing your organization’s approach to refining and evolving its processes, products, and services. Continuous improvement is a cornerstone of high-performance organizations, offering a sustainable competitive advantage. Yet, the challenge is stark: in recent decades, a significant percentage of process improvement initiatives have failed to achieve their intended outcomes. This session explores why this happens and how an HPO navigates these challenges effectively. This month we introduce the Improve the Process of Process Improvement (IPPI) framework. This framework represents a strategic shift in how process improvement is approached, differing significantly from the methodologies used by non-HPOs. The IPPI framework is not just about making incremental changes; it is about transforming the very way in which process improvement initiatives are conceptualized, planned, and executed. Participants will be equipped with the IPPI Questionnaire, a tool designed to evaluate the current effectiveness of process improvement efforts within your organization. This questionnaire is a critical step in identifying specific areas where your process improvement strategies can be strengthened and aligned more closely with HPO principles. The data collected from this questionnaire will be sent to the HPO Center for analysis, ensuring a thorough and objective assessment. The resulting feedback reports are not just informative; they provide actionable insights and recommendations tailored to enhance your organization’s process improvement strategies. By the end of this session, you will have a clearer understanding of how to align your process improvement initiatives with the HPO factor of Continuous Improvement and Renewal. This alignment is essential for ensuring that your efforts in this area are not just well-intended but are impactful, sustainable, and contribute significantly to your organization’s journey towards becoming an HPO. This month is about turning the aspiration of continuous improvement into a practical, actionable reality within your organization.
- Part 1 Month 11 Reflect & Advance – ‘Reflect & Advance’ in the eleventh month emphasizes the importance of reflection and forward planning. This strategic exercise, the Review/Preview Meeting, is essential for ensuring the effectiveness and alignment of your HPO initiatives. During the HPO transformation, conducting quarterly Review/Preview sessions is a key practice. These sessions serve as a platform for each department within your organization to evaluate the initial implementation of the interventions identified in your HPO Action Plan. This is not just a routine check; it is an opportunity for a deep dive into what is working and what is not. By discussing both the successes and the challenges faced during the initial implementation phase, these sessions foster a culture of open feedback and collective learning. The review component of these meetings is crucial for understanding the impact of the interventions thus far. Team members openly communicate and dissect the outcomes of their efforts, sharing insights and experiences. This process is invaluable as it enhances the overall understanding of the transformation process, revealing practical lessons and actionable insights. Equally important is the preview aspect, where teams look ahead to the next quarter. Based on the insights gained from the review discussions, your organization has the opportunity to refine and update the HPO Action Plan. This iterative process ensures that your strategies remain dynamic and responsive to the evolving needs and challenges of your organization. It is about continuously strengthening the HPO factors, keeping the momentum of transformation alive and well-directed. In this session, participants will learn the art and science of organizing and conducting effective Review/Preview meetings. These meetings are more than administrative gatherings; they are strategic sessions that contribute significantly to the success of your HPO journey. Participants will be equipped with techniques to facilitate these meetings in a way that is engaging, productive, and outcome-focused. By the end of this session, you will be adept at conducting Review/Preview meetings that not only assess past actions but also set a clear and informed path for future interventions. This ongoing cycle of review and preview is fundamental in maintaining the agility and effectiveness of your HPO transformation, ensuring that your organization continues to evolve and excel in its pursuit of high performance.
- Part 1 Month 12 HPO Quick Scan – As we conclude the first year of our High-Performance Organization program, the twelfth month brings us to a crucial juncture where we assess and strategize for the next phase of our journey by applying the HPO Quick Scan. This step, marking a year since the initiation of your organization’s transformation journey, is designed to be a swift and effective way to gauge the progress made. The HPO Quick Scan is a streamlined tool, intentionally crafted to provide a quick snapshot of your organization’s current standing on the ‘HPO bar’ without requiring a time-consuming diagnostic process. This simplicity and efficiency are key, as it allows you to gather valuable insights rapidly, respecting the busy schedules and time constraints of your organization. Participants will distribute a shortened HPO Questionnaire, called the HPO Quick Scan, within the organization. This scan is straightforward and designed to minimize disruption to daily operations. It offers a quick picture of the progress and impact of the strategies implemented over the past year. The data from this Quick Scan, sent directly to the HPO Center for analysis, ensures an objective and professional evaluation of your progress. The Center’s role is crucial in providing a concise yet comprehensive analysis, delivered in feedback reports that are both informative and straightforward to interpret.By conducting the HPO Quick Scan, your organization efficiently transitions into the next phase of its transformation. This method provides a clear understanding of the current position with minimal time investment, ensuring that your journey towards becoming an HPO continues with focused and efficient steps. This month sets a productive tone for the year ahead, reinforcing your commitment to continuous improvement and organizational excellence without imposing a significant time burden.
High-Performance Organization- Part 2- Year 2
- Part 2 Month 1 IPPI Questionnaire Results – As we embark on the second year of our High-Performance Organization program, the first month we delve into the results of the Improve the Process of Process Improvement (IPPI) Questionnaire, a critical tool in evaluating and enhancing our process improvement endeavors. The session begins with a thorough discussion of the IPPI Questionnaire results, meticulously prepared by the HPO Center. This analysis is more than just a review of data; it is an in-depth exploration into how effectively your organization is currently improving its processes. The goal here is to identify specific areas within your process improvement strategies that require attention and strengthening. Identifying these attention points is vital as it enables your organization to pinpoint the exact aspects of process improvement that need enhancement. This focused approach ensures that your efforts are directed where they are most needed, thereby maximizing the impact of your interventions. A significant part of this session is dedicated to discussing strategies for effectively introducing the IPPI diagnosis results and the identified attention points to your organization. This involves not just communicating the findings but also engaging your team in a dialogue about these results. The objective is to foster an environment where feedback from such diagnostics is seen as an opportunity for growth and development, paving the way for a culture of continuous improvement. As your organization starts working on strengthening the areas that scored poorly in the questionnaire, this month marks the transition from assessment to action. This is where the insights gained from the IPPI Questionnaire translate into tangible improvements in your processes. It is about taking the lessons learned and converting them into strategic actions that enhance your organization’s efficiency and effectiveness. By the end of this session, and subsequently the first year of the program, you will have not only a clearer understanding of your organization’s process improvement status but also a set of focused strategies to enhance these processes. This sets a solid foundation for the continuous journey of improvement, ensuring that your organization is always moving towards higher levels of performance and excellence.
- Part 2 Month 2 Updated Action Plan – In the second month of our second year, we advance our program with a critical component: the Updated Action Plan. This phase is about synthesizing insights from recent evaluations and adapting our strategies to meet the evolving needs of your organization. The session begins with a detailed examination of the HPO Quick Scan results, prepared by the HPO Center. This analysis is not just a review but a comprehensive comparison with the initial HPO Questionnaire results. Such a comparison is invaluable, as it provides a clear view of the progress made and areas that still require attention. The focus here is on identifying the relevance of the attention points that have emerged from the Quick Scan. This involves assessing whether these points are still pertinent and how they align with the overall transformation goals of your organization. It is a process of ensuring that every aspect of the HPO Action Plan is targeted and effective in driving organizational improvement. An essential part of this month’s session is discussing strategies to introduce the results of the diagnosis and the updated attention points to the broader organization. This step is crucial for maintaining transparency and ensuring that everyone involved understands the rationale behind the updated action plan. It is about fostering a culture where feedback and evaluations are integral to ongoing development and organizational agility. The Updated Action Plan is more than just a revised document; it represents a renewed commitment to the HPO journey. It reflects the organization’s adaptability and willingness to refine its approach in response to new insights and changing circumstances. This plan is a dynamic blueprint that guides your organization through the next phase of its transformation journey. By the end of this session, you will be equipped with an action plan that is not only updated but also more aligned and focused on achieving the high-performance objectives of your organization. This step marks a significant progression in your HPO journey, ensuring that your organization remains on track towards achieving excellence and sustaining high performance in an ever-changing business landscape.
- Part 2 Month 3 Breaking Silo’s – In the third month of the second year of our High-Performance Organization program, we tackle a common yet critical challenge faced by many organizations: silo mentality. This month’s focus is on ‘Silo Busting’, a key component in fostering a collaborative, unified, and high-performing organizational culture. Silo mentality is a barrier where groups, teams, and departments within an organization operate in isolation, hindering collaboration, information exchange, and the pursuit of shared goals. This not only impacts internal cooperation but also adversely affects customer service, innovation, and both financial and non-financial performance of the organization. In this session, participants will explore effective silo-busting techniques employed by HPOs. These techniques are designed to break down barriers, encourage cross-departmental collaboration, and foster a culture of open communication and shared objectives. Learning from HPOs, participants will gain insights into strategies that have proven successful in dismantling silos and promoting a more integrated and efficient organizational structure. An integral part of this session is the distribution and implementation of the Silo-busting Questionnaire within your organization. This tool is specifically designed to identify the presence and impact of silos and to determine the most effective techniques to address them. The data collected from this questionnaire will be sent directly to the HPO Center for thorough analysis. The Center’s expertise in interpreting these results ensures that the feedback reports you receive are not only accurate but also actionable. These reports will guide your organization in selecting and implementing the most appropriate silo-busting techniques, tailored to your specific needs and context. By the end of this month, your organization will be equipped with practical strategies to overcome silo mentality, enhancing internal collaboration and overall performance. This session is about transforming how your organization functions at its core, promoting unity and teamwork to achieve common goals. It is a step towards not just improving organizational efficiency but also building a more cohesive and engaged workforce, aligned towards a shared vision of high performance.
- Part 2 Month 4 Ecosystem Synergy – In the fourth month of our second year, our High-Performance Organization program takes a significant leap forward by exploring the concept of the High-Performance Business Ecosystem (HPBE). This session is dedicated to understanding and harnessing the power of collaborative networks that extend beyond the boundaries of a single organization. In today’s interconnected business world, the creation of a business ecosystem represents a strategic shift towards collaborative value creation. It involves building synergies with suppliers, clients, and other stakeholders to jointly offer a more compelling value proposition to customers, achieving results that surpass the capabilities of any individual entity. This month, we delve into the critical factors that constitute a high-performing business ecosystem. The discussion focuses on how participants, in collaboration with selected suppliers and clients, can align and enhance their activities and quality standards. The aim is to collectively deliver a value proposition of the highest caliber, maximizing the benefits for all involved parties in the ecosystem. An integral tool in this process is the HPBE Questionnaire. This tool is designed to assess the current state of mutual collaboration and cooperation along the value chain within your business ecosystem. Participants will distribute this questionnaire to both internal stakeholders and external partners like suppliers and clients. This inclusive approach ensures a comprehensive understanding of the dynamics and quality of interactions within the ecosystem. The data gathered from the HPBE Questionnaire will be sent to the HPO Center for detailed analysis. This analysis is crucial as it provides objective insights into the effectiveness of your collaborative efforts within the business ecosystem. The HPO Center will prepare feedback reports that not only highlight the current status of these collaborations but also suggest areas for improvement and enhancement. By the end of this session, your organization will have a clearer understanding of its position within the broader business ecosystem and the ways it can strengthen its collaborative endeavors. This understanding is vital for creating a high-performance business ecosystem that leverages collective strengths and capabilities, driving superior results and creating enhanced value for customers. This month’s focus is a step towards building and nurturing a business ecosystem where collaboration, quality, and mutual growth are at the forefront of driving organizational success.
- Part 2 Month 5 Collaboration Focus – ‘Collaboration Focus’ in the fifth month revolves around the Silo-busting Questionnaire results. This session involves analyzing and acting upon the findings to improve internal collaboration and break down silos within the organization. The session begins with a comprehensive discussion of the Silo-busting Questionnaire results, which have been expertly prepared by the HPO Center. This analysis is not just about identifying problems; it is a deep dive into the current state of internal collaboration within your organization. The goal is to understand how silos are impacting the overall effectiveness and to pinpoint specific areas where improvement is needed. A significant part of this session involves identifying key attention points that emerge from the questionnaire results. These points highlight specific areas where internal collaboration can be enhanced to break down silo mentalities. This step is crucial in developing targeted strategies for fostering a more integrated and cooperative organizational environment. Another essential aspect of this month’s focus is strategizing on how to effectively introduce the diagnosis results and identified attention points to your organization. This involves not just the communication of findings but also engaging your team in a discussion about these results. The objective is to create a constructive dialogue that encourages openness, understanding, and collective action towards improvement. With a clear understanding of the areas needing attention, the organization can then begin to implement specific silo-busting techniques. These techniques are designed to enhance communication, collaboration, and unity across different departments and teams. The aim is to transform how people work together, breaking down barriers that hinder productivity and innovation. By the end of this month, your organization will be equipped with practical strategies and a clear plan of action to improve internal collaboration. This step marks a significant progression in your journey towards becoming an HPO, ensuring that your teams are working together seamlessly, aligned in their efforts, and united in their pursuit of organizational goals. This focus on dismantling silos is crucial for building a strong, cohesive, and high-performing organizational culture.
- Part 2 Month 6 Performance Management Analysis – In the sixth month, we delve into a crucial aspect that underpins the success of any organization: performance management. This session is dedicated to enhancing both the financial and non-financial outcomes of your organization through effective performance measurement & management, a key component in achieving high performance. Effective performance management is a fundamental technique within HPOs. However, many organizations struggle with inadequate and ineffective performance management systems (PMS). These shortcomings can significantly hinder the organization’s ability to achieve and maintain high performance. During this session, we introduce the Performance Management Analysis (PMA). This analysis is a comprehensive approach to evaluating both the ‘hard’ (quantifiable) and ‘soft’ (qualitative) aspects of your current PMS. Understanding these elements is critical as they collectively contribute to the overall effectiveness of your PMS. The PMA enables participants to identify specific actions that foster the necessary performance-driven behavior within the organization. It is about moving beyond traditional performance evaluations to create a system that truly drives and supports a high-performance culture. A key component of this process is the distribution of the PMA Questionnaire within your organization. This questionnaire is designed to gather insights into the current effectiveness of your PMS, identifying areas that require improvement and reinforcement. The goal is to pinpoint both the strengths and weaknesses of your current system, providing a clear direction for enhancement. The data collected from the PMA Questionnaire will be sent directly to the HPO Center for analysis. The Center’s role in analyzing these results is crucial as it ensures an objective and comprehensive evaluation of your performance management system. The feedback reports generated from this analysis will not only highlight areas for improvement but also provide actionable recommendations to strengthen your PMS. By the end of this session, you will have a clearer understanding of the effectiveness of your current performance management system and a set of targeted strategies to enhance it. Implementing these improvements is essential for fostering a high-performance culture within your organization, ensuring that both financial and non-financial results are maximized. This focus on performance management is a significant step towards sustaining and enhancing the high-performance journey of your organization.
- Part 2 Month 7 Ecosystem Insights – In the seventh month, we focus on the insights gained from the High-Performance Business Ecosystem (HPBE) Questionnaire. This session is crucial in understanding and enhancing the collaboration within your business ecosystem, which includes not just your organization but also key suppliers and clients. The HPBE Questionnaire, prepared and analyzed by the HPO Center, provides a comprehensive view of how effectively your organization collaborates and operates within its business ecosystem. The results of this questionnaire are pivotal, offering a clear picture of the current state of mutual collaboration, cooperation, and overall ecosystem health. During this session, we dive into an in-depth analysis of these results. The goal is to identify specific attention points that can improve and strengthen the internal and external collaborative processes. Understanding these areas is critical for enhancing the effectiveness of your business ecosystem, ensuring that all parties involved are working cohesively towards common goals. A unique aspect of this month’s session is the inclusion of representatives from your suppliers and clients who participated in the HPBE Questionnaire. Inviting these external stakeholders to join the discussion enhances the quality and depth of the conversation. It provides an opportunity for all parties to engage in open dialogue, share perspectives, and collaboratively identify areas for improvement. This inclusive approach is instrumental in fostering a stronger, more integrated business ecosystem. By involving your suppliers and clients in the discussion, you can jointly develop strategies to address the identified challenges and capitalize on opportunities. This collaborative effort not only strengthens individual relationships but also enhances the overall value and effectiveness of the ecosystem. By the end of this session, you will have a comprehensive understanding of your organization’s position within the business ecosystem and a collaborative plan to improve and optimize these critical relationships. This step is essential in building an HPBE that leverages collective strengths and capabilities, driving superior results and creating enhanced value for all involved.
- Part 2 Month 8 Social Value – In the eighth month of the program, we delve into a critical and increasingly relevant topic: Social Value. This session addresses the growing expectation for organizations to contribute positively to society, leveraging their resources to create value that extends beyond financial metrics. The concept of Social Value encompasses a broad spectrum, including Environmental, Social, and Governance (ESG) criteria, Corporate Social Responsibility (CSR), and aspects of Equality, Diversity, and Inclusivity (EDI). These elements represent a holistic approach to business that aligns organizational operations with societal well-being and ethical practices. This session is dedicated to exploring the capabilities organizations must develop to effectively create and sustain social value. It is about understanding what it truly means to be socially responsible and how to integrate these principles into the core of your business practices. Participants will engage in discussions on a range of topics, from the implementation of sustainable practices to fostering diversity and inclusion within the workplace. An essential part of this session is addressing common challenges and misconceptions in the field of social value, such as greenwashing – the practice of making misleading claims about the environmental benefits of a product, service, or policy. We will explore how to identify and avoid such pitfalls and focus on authentic, impactful actions. By understanding and implementing strategies in these areas, organizations can not only enhance their reputation and customer loyalty but also contribute to broader societal goals. This session provides the knowledge and tools necessary to navigate the complex landscape of social value, ensuring that your organization can make a meaningful impact. The goal of this month’s session is not just to inform but to empower your organization to take tangible steps towards creating social value. By doing so, you will not only align with the evolving expectations of society but also position your organization as a leader in responsible and sustainable business practices. This focus on social value is a key component of becoming a true HPO, one that recognizes its role and responsibility in shaping a better world.
- Part 2 Month 9 Performance Insights – Analyzing the results of the Performance Management Analysis (PMA) Questionnaire is our focus of the ninth month of the program. This session plays a crucial role in refining and enhancing your organization’s Performance Management System (PMS), a key driver in fostering a high-performance culture. The PMA Questionnaire results, prepared by the HPO Center, provide in-depth insights into the current effectiveness of your PMS. During this session, participants will engage in a comprehensive discussion of these results. This analysis goes beyond mere data interpretation; it is about understanding the nuances of your performance management practices and identifying areas that require attention and improvement. Identifying these attention points is essential in developing targeted strategies for enhancing your PMS. It is not just about fixing what is not working; it is about optimizing and aligning your performance management practices with the overall objectives of your organization. This step ensures that your PMS effectively drives the performance-driven behavior that is characteristic of an HPO. Another critical aspect of this session is strategizing on how best to introduce the results of the PMA and the identified attention points to the broader organization. This involves not just sharing information but also engaging your team in a dialogue about these findings. Effective communication of these results is key to ensuring buy-in and active participation from all levels of the organization in the performance improvement process. By focusing on strengthening performance-driven behavior, your organization takes a significant step towards sustaining and enhancing its high-performance journey. The implementation of improvements identified from the PMA Questionnaire results is not just an administrative task; it is an opportunity to foster a culture where excellence in performance is recognized, encouraged, and rewarded. By the end of this session, you will have a clear set of actionable steps to enhance your PMS, aligning it more closely with the principles of high performance. This focus on refining your PMS is crucial in building a robust and effective framework that supports and drives the high-performance goals of your organization.
- Part 2 Month 10 Second HPO Diagnosis – In the tenth month of the second year of our High-Performance Organization program, we reach a pivotal moment with the conduct of the second HPO Diagnosis. This step is fundamental in evaluating the progress your organization has made in its transformation journey and in identifying areas for further improvement. The second HPO Diagnosis serves as a comprehensive reassessment of your organization’s performance against the high-performance benchmarks established at the beginning of the program. This is not just a repeat of the initial diagnosis; it’s a strategic evaluation designed to measure progress, uncover new insights, and identify additional areas of focus to continue the momentum of your HPO transformation. During this session, participants will be guided on how to effectively introduce and implement the second HPO Diagnosis within their organization. This involves not only the distribution of the HPO Questionnaire but also preparing your colleagues for the process and emphasizing its importance. The goal is to ensure widespread participation and engagement, as the insights gained from this diagnosis are crucial for the next phase of the transformation. Upon completion of the questionnaire, the data will be sent directly to the HPO Center for analysis. The HPO Center’s role is essential in objectively evaluating the progress made by different organizational entities and in identifying areas where improvement is still needed. The feedback reports prepared by the HPO Center will provide a detailed analysis of these findings, offering actionable insights and recommendations for continued development. The second HPO Diagnosis is a critical step in your ongoing journey towards becoming a High-Performance Organization. It provides a clear picture of where your organization stands, highlighting both the successes achieved and the challenges that remain. By the end of this session, you will have a renewed understanding of your organization’s HPO status and a clear direction for the actions needed to further enhance your performance and sustain high levels of organizational excellence.
- Part 2 Month 11 Customer Engagement – We shift our focus in the eleventh month of the program to a vital aspect of organizational success across all sectors: Customer Engagement. This session is designed to explore how organizations can best serve and engage with their customers, stakeholders, or constituents, thereby fostering satisfaction and strong relationships. For profit organizations, customer engagement is key to building loyalty and repeat business, which directly impacts the bottom line. In non-profit and government sectors, engaging effectively with beneficiaries, stakeholders, and the public is crucial for maintaining trust, support, and fulfilling their mission. This session delves into the various strategies and behaviors necessary to enhance engagement with your customers or stakeholders. We will explore how to understand and meet their needs, deliver exceptional service, and create interactions that leave a lasting positive impact. This involves a deep understanding of customer or stakeholder expectations and adapting your services to not just meet but exceed these expectations. We will also discuss practical approaches for embedding these customer-centric behaviors within your organization, regardless of the sector. This includes training employees or volunteers in effective engagement techniques, actively seeking and responding to feedback, and continuously improving service delivery to align with your organization’s mission and values. The goal of this session is to equip participants with the knowledge and tools necessary to foster a culture of customer engagement within their organization. By focusing on customer engagement, organizations in all sectors can enhance their reputation, effectiveness, and sustainability. By the end of this session, participants will have a clear understanding of the importance of customer engagement and be prepared to implement strategies and practices that strengthen their relationships with customers, stakeholders, or the public. This focus on customer engagement is a commitment to excellence in every interaction, ensuring that your organization stands out as a high-performing entity that effectively serves and connects with its community.
- Part 2 Month 12 Updated Action Plan – As we reach the final month of our intensive High-Performance Organization program, it is time to take stock of the incredible journey you have been on. This month, we will not only dive into the results of the second HPO Questionnaire but also reflect on the progress made during the past two years. The HPO journey has been a transformative experience, equipping you with the knowledge and expertise needed to drive high performance within your organization. You have explored and implemented strategies, honed leadership skills, and embraced the HPO mindset. Your commitment to excellence has set you apart as a leader dedicated to making a lasting impact. In this session, we will discuss the results of the second HPO Questionnaire, meticulously prepared by the HPO Center. We will conduct an in-depth analysis to identify new and adjusted attention points for your organization. This is an opportunity to fine-tune your approach, ensuring that your organization is on the path to sustained high performance. Moreover, we revisit the HPO transformation process over the past two years. We will celebrate successes, discuss challenges, and draw valuable insights from the journey. It is a chance to reflect on the strides you have taken and the growth you have achieved, both personally and organizationally. As you complete this program, remember that your journey does not end here—it is the beginning of your continued role as an HPO expert and a catalyst for organizational excellence. The knowledge, skills, and passion you have acquired will continue to drive high performance, making a profound difference in your organization. Congratulations on reaching this milestone, and may your dedication to excellence continue to elevate your organization to new heights of success.
Methodology
The methodology used in the program ‘High-Performance Organization’ is based on three pillars:
1. Evidence-based: Throughout the program data is collected from the organization itself, so that all analyzes, discussions and resulting actions will be based on the actual situation of the organization and the developments it goes through during the two-year program.
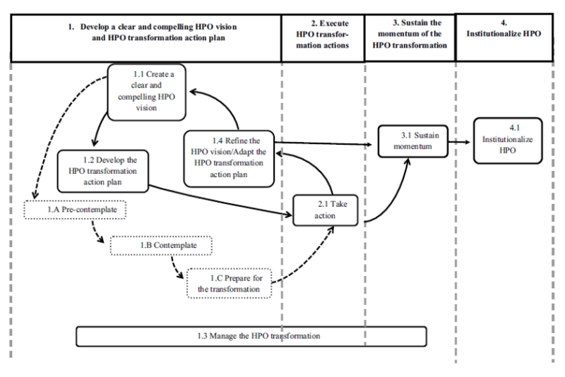
2. Scientifically validated transformation approach: In the twenty years since the development of the HPO Framework, a validated transformation approach has been developed at organizations applying the framework (see the Figure). This approach will be used throughout the CLP program ‘High-Performance Organization’.
3. ‘Do it yourself’: The best way to learn is by doing things yourself. Therefore, the CLP program aims to develop the participants into HPO Coaches who will take the lead in the transformation of the organization toward an HPO, working closely with their colleagues. They will grow the organization to the HPO status from the inside, spread HPO knowledge throughout the organization, ignite and stoke up the ‘HPO fire’ among the people, are pioneers of the HPO interventions, promote collaboration and dialogue among managers and employees and between the organizational units, and make it possible that the organization can conduct the next HPO Diagnoses by itself.
Industries
This service is primarily available to the following industry sectors:

Technology
History
The history of the technology industry is marked by rapid innovation and disruption. From the advent of the personal computer to the rise of the internet, the sector has transformed how we live, work, and communicate. Experience has shown that each technological breakthrough has spurred new industries and changed existing ones. This industry has produced some of the most valuable companies in the world, like Apple, Microsoft, Google, and Amazon. Over the past few decades, these companies have consistently delivered strong financial performances, driven by continuous innovation, expansion into new markets, and the increasing role of technology in everyday life. The rise of the internet, mobile computing, and digital services has fueled much of this growth.
Current Position
Today, the technology sector is a dynamic and fast-paced environment, driven by continuous innovation in areas like software development, artificial intelligence, and cloud computing. In this environment, adaptability and continuous learning is crucial for technology firms to stay ahead in this ever-evolving landscape. By this focus, this industry continues to be well-performing, although they face challenges such as market saturation in certain areas, increasing regulatory scrutiny, and global economic fluctuations. The industry is still at the forefront of innovation, particularly in areas like artificial intelligence, cloud computing, and cybersecurity, and financially many tech companies maintain strong balance sheets, high revenue growth, and significant influence on global stock markets. However, they also face increasing competition and the need to continuously innovate to maintain their market positions.
Future Outlook
The future of the technology sector promises further advancements in areas like quantum computing, 5G technology, and the Internet of Things (IoT). These technologies will create new opportunities and challenges, reshaping industries and consumer behaviors. At the same time, this industry will remain extremely competitive, thus forcing technology firms to strive to create the most robust internal organization that can deal with the competitive pressures and challenges. Thus, the future outlook for the technology industry is generally positive, though not without challenges. Key growth areas include artificial intelligence, machine learning, quantum computing, blockchain, and the continued expansion of cloud computing and IoT (Internet of Things). These technologies have the potential to drive significant economic growth and create new markets. However, the sector will likely face challenges such as tighter regulations, cybersecurity threats, the need to address ethical concerns around emerging technologies, and the increasing shortage of highly-qualified personnel.
When we look at the high-performance status of technology firms (which we derive from our proprietary HPO database which contains more than 60.000 HPO-datasets), we see that their average score is 6.5. This entails they are 65 percent on the way to the HPO level (which lies between 8.5 and 10.0). Also the average technology firm is, from an HPO point of view, not stable as their scoring line is not straight yet. Thus, there is still a whole world to be won there for technology firms in order for them to be ready for a challenging future. Especially in the areas of continuous process improvement, simplification and alignment; communication, dialogue and internal information sharing and collaboration, quality of management and employees, and dealing with suppliers and other stakeholders, technology firms have the opportunity to improve considerably.
Thus, professionals in the technology sector can greatly benefit from the CLP High-Performance Organization which offers insights into managing innovation, adapting to technological and economic changes, and leading in a highly competitive and fast-changing environment.
Government
History
The history of the government sector is deeply intertwined with the evolution of public administration and policy-making. From the establishment of the earliest forms of governance, the sector has played a crucial role in shaping societies. Experience in this area has shown that the development of bureaucratic systems and legal frameworks has been fundamental to the functioning of modern states. Historically, the performance of public sector organizations has varied greatly depending on the country, level of government (federal, state, local), and specific sector (education, healthcare, infrastructure, etc.). Public sector organizations have been crucial in providing essential services and maintaining social welfare. However, they have also faced criticisms over issues like bureaucratic inefficiency, lack of innovation, and budgetary constraints. The success of governmental organizations has often been closely tied to the political, economic, and social contexts of their respective countries.
Current Position
The COVID-19 pandemic highlighted both the critical role of government sectors in crisis management and the strain such crises can place on public services. In addition, there is an increasing demand for transparency, efficiency, and citizen-centric services. Currently, the government sector is navigating the complexities of a digital era, with a focus on e-governance, public-private partnerships, and policy development in response to global challenges. However, they often grapple with budgetary limitations, regulatory complexities, and the need to balance diverse stakeholder interests.
Future Outlook
The future of the government sector will likely involve greater integration of technology in public services, smart city initiatives, and responsive policy frameworks to address emerging global issues. Governments will need to adapt to changing demographics, technological advancements, and global interconnectedness.
The future outlook for public sector organizations involves several key trends and challenges. There is a growing emphasis on digitizing government services to improve accessibility and efficiency. Technologies like AI, big data, and cloud computing are increasingly being adopted. Governmental organizations are expected to play a leading role in promoting sustainable practices and addressing climate change. Aging populations in many countries will likely increase demand for healthcare and social services, impacting public sector performance. There is an increasing expectation for transparency, accountability, and responsiveness in government sectors. At the same time, many governments face fiscal pressures due to rising public debt, making efficient resource allocation a critical challenge. The performance of public sector organizations will continue to vary based on a multitude of factors, including political leadership, policy decisions, technological advancements, and socio-economic conditions. Continuous adaptation and reforms are often necessary to meet evolving public needs and challenges.
When we look at the high-performance status of governmental organizations (which we derive from our proprietary HPO database which contains more than 60.000 HPO-datasets), we see that their average score is 6.4. This entails they are 64 percent on the way to the HPO level (which lies between 8.5 and 10.0). Also the average public sector organization is, from an HPO point of view, not stable as their scoring line is not straight yet. Thus, there is still a whole world to be won there for governmental organizations in order for them to be ready for a challenging future. Especially in the areas of continuous process improvement, simplification and alignment; communication, dialogue and internal information sharing and collaboration, innovation, and quality of management and employees, these organizations have the opportunity to improve considerably.
Thus, the CLP High-Performance Organization is particularly relevant for professionals in the government sector, offering strategies for effective governance, policy development, and public administration in a rapidly evolving global context.
Food & Beverage
History
The commercial history of the food sector is a story of transformation from local, small-scale production to a globalized network of food production and distribution. The sector has evolved from basic farming and local markets to complex supply chains involving multinational corporations, and has seen many changes in consumer preferences, advances in technology, and globalization of food production and distribution. Traditionally, the food sector has been a stable and essential industry, given the constant demand for food products. Thus, the industry has seen steady growth, although profit margins can be slim due to the competitive nature of the market and the low price elasticity of many food items. Innovations in food preservation, processing, and distribution, especially in the 20th century, significantly boosted the efficiency and scale of food production. However, the sector has also faced challenges such as food safety issues, health concerns over processed foods, and environmental impacts.
Current Position
Today, the food sector continues to be a vital and large part of the global economy. It is characterized by its vast and complex global supply chains, catering to a global market, a growing focus on sustainability and health-conscious consumer preferences. The industry is a critical player in the global economy, involving a diverse range of businesses from agriculture to food processing and retail. Current trends are increasing demand for organic, plant-based, and locally-sourced foods. E-commerce and food delivery services have also grown, changing how consumers purchase food. Additionally, the sector faces ongoing challenges including supply chain disruptions, fluctuating commodity prices, and adapting to regulatory changes regarding food safety and environmental practices. The sector is also adapting to digital transformation, with innovations in food technology and online retailing.
Future Outlook
The future of the food sector is likely to be shaped by the challenges of sustainable food production, changing consumer preferences, innovations in food technology, and a shift towards plant-based diets and organic produce. The sector needs to balance the demands of feeding a growing global population with the imperative for sustainable practices. There is increasing pressure and consumer demand for sustainable farming practices and reduced environmental impact. This includes addressing issues like carbon emissions, water use, and waste management. Innovations such as precision agriculture, biotechnology, and food-tech (like lab-grown meat) are expected to shape the future of food production. As the global population continues to grow, there will be increased demand for food, particularly in developing countries. This presents both challenges and opportunities for the sector in terms of production and distribution. There is also a growing consumer focus on health and wellness, driving demand for healthier, nutrient-rich food options. Governments may implement stricter regulations on food safety, labeling, and environmental practices, impacting how companies operate.
When we look at the high-performance status of food organizations (which we derive from our proprietary HPO database which contains more than 60.000 HPO-datasets), we see that their average score is 6.9. This entails they are 69 percent on the way to the HPO level (which lies between 8.5 and 10.0). Despite this comparatively high score (compared to other industries), the average food organization is, from an HPO point of view, not stable as their scoring line is not straight yet. Thus, there is still a whole world to be won there for food organizations in order for them to be ready for a challenging future. Especially in the areas of continuous process improvement, simplification and alignment; communication, dialogue and internal information sharing and collaboration, innovation, and quality of management these organizations have the opportunity to improve considerably.
Overall, the food sector is expected to remain a high-performing and essential industry, though it must adapt to changing consumer preferences, technological advancements, and global challenges such as climate change and population growth. The ability of organizations in this sector to innovate and operate sustainably will be key factors in their future performance and success. Thus, for organizations in the food sector, implementing HPO strategies can be pivotal in navigating the challenges, focusing on innovation, efficiency, and sustainability.

Manufacturing
History
Historically, the manufacturing sector has been a cornerstone of economic development and wealth creation. From the early days of manual craftsmanship to the era of industrialization marked by the first and second industrial revolutions, manufacturing has been the backbone of economic development and prosperity. In the early stages, manufacturing was characterized by small-scale, artisanal production. However, the advent of mechanization, beginning with the textile industry, dramatically changed the landscape. The introduction of assembly lines, epitomized by Henry Ford’s automobile factories, further revolutionized manufacturing, leading to mass production and significantly lowering the cost of goods. Post-World War II saw significant advancements in manufacturing technologies and processes, leading to mass production and economies of scale. The sector has traditionally been associated with strong job creation, contributing substantially to GDP in many countries. However, it has also faced challenges such as labor disputes, environmental impact, and the need to adapt to changing technologies.
Current Position
Today, the manufacturing sector stands at a pivotal juncture, characterized by the integration of advanced technologies like artificial intelligence, robotics, and the Internet of Things (IoT). This phase, often referred to as Industry 4.0, is reshaping the manufacturing landscape into one that is highly efficient, data-driven, and agile. Globalization has also expanded the sector’s reach, allowing manufacturers to operate and compete on a global scale. There is also a greater emphasis on sustainability and ethical manufacturing practices. Consumers and governments are increasingly demanding products that are not only high-quality but also environmentally friendly and socially responsible. This shift is driving innovation in materials, processes, and supply chain management. The sector’s performance varies significantly by region and sub-sector. In some advanced economies, there has been a trend of deindustrialization, with a shift towards service-based economies, while in emerging economies, manufacturing continues to be a major driver of growth.
Future Outlook
Looking ahead, the future of manufacturing is poised to be more dynamic and interconnected. The continued advancement of technologies like 3D printing and nanotechnology is set to further disrupt the sector, offering new possibilities in customization and on-demand production. The trend towards smart factories, equipped with sensors and AI, will enable unprecedented levels of efficiency and productivity. In addition, advancements in areas like automation, robotics, 3D printing, and smart manufacturing are expected to support this drive to more efficiency and productivity. The push towards sustainability might see the growth of circular manufacturing models, focusing on recycling and reducing waste. There is a growing demand for customized products, which requires more flexible and responsive manufacturing systems. Trade policies, economic shifts, and geopolitical factors will continue to impact the sector significantly. Finally, the manufacturing sector will need to adapt to the changing workforce dynamics, including the rise of a more technologically adept workforce. Additionally, the focus on sustainable and ethical practices will intensify, compelling manufacturers to innovate in environmentally friendly technologies and circular economy models.
When we look at the high-performance status of manufacturing organizations (which we derive from our proprietary HPO database which contains more than 60.000 HPO-datasets), we see that their average score is 6.9. This entails they are 69 percent on the way to the HPO level (which lies between 8.5 and 10.0). Despite this comparatively high score (compared to other industries), the average food organization is, from an HPO point of view, not stable as their scoring line is not straight yet. Thus, there is still a whole world to be won there for manufacturing organizations in order for them to be ready for a challenging future. Especially in the areas of continuous process improvement, simplification and alignment; communication, dialogue and internal information sharing and collaboration, and innovation, these organizations have the opportunity to improve considerably.
For organizations in the manufacturing sector, the CLP High-Performance Organization is particularly relevant. The program offers strategic insights and practical tools to navigate the complexities of modern manufacturing, emphasizing efficiency, innovation, and sustainability. This program is not just about adapting to current trends; it is about leading the charge into the future of manufacturing, ensuring resilience and competitiveness in a rapidly evolving global market.

Financial Services
History
The history of financial services is intertwined with the evolution of economies and commerce. From the early days of bartering to the establishment of currency systems, financial services have been central to economic development. The sector has undergone significant changes, especially with the advent of banking institutions, stock exchanges, insurance companies, and more recently, digital finance, thus evolving from simple transactional based systems to a complex, global network of financial systems. This history reflects a sector that has continually adapted to meet the changing needs of economies and societies, enabling economic growth and creating new financial products and services. The financial services sector has thus been a high-performing and influential industry, characterized by its ability to attract significant capital and generate considerable profits.
Current Position
Currently, the financial services sector is at a crossroads, balancing traditional banking models with the rapid growth of fintech and digital currencies. The sector is driven by technological advancements, regulatory changes, and evolving consumer preferences. Digital banking, online trading platforms, fintech innovations, and mobile transactions have become predominant, making financial services more accessible, efficient, and customer-focused than ever before. The sector is also grappling with increased regulatory scrutiny and a growing need for cybersecurity in response to the digitization of financial services.
Future Outlook
The future of financial services is likely to be driven by further technological advancements. Blockchain, artificial intelligence, machine learning, and data analytics is are set to play significant roles. These technologies are already revolutionizing how financial data is managed and how services are delivered, leading to more personalized and efficient customer experiences. Sustainable finance and ethical investing are also emerging trends that will shape the sector’s future. Changing consumer expectations, especially among younger generations, are pushing for more transparent, ethical, and customer-centric financial services. Ongoing regulatory developments will continue to shape the operations and strategies of financial institutions.
When we look at the high-performance status of financial services organizations (which we derive from our proprietary HPO database which contains more than 60.000 HPO-datasets), we see that their average score is 6.8. This entails they are 68 percent on the way to the HPO level (which lies between 8.5 and 10.0). Despite this comparatively high score (compared to other industries), the average food organization is, from an HPO point of view, not stable as their scoring line is not straight yet. Thus, there is still a whole world to be won there for financial services organizations in order for them to be ready for a challenging future. Especially in the areas of continuous process improvement, simplification and alignment; communication, dialogue and internal information sharing and collaboration, and quality of management and employees, these organizations have the opportunity to improve considerably.
For organizations in the financial services sector, adopting HPO principles is crucial to navigate this changing landscape, focusing on agility, customer-centricity, and innovation to stay competitive. For professionals in financial services, the CLP High-Performance Organization offers vital tools and strategies to navigate the described changes, ensuring that organizations remain agile, innovative, and customer-focused in an increasingly complex financial landscape.
Locations
This service is primarily available within the following locations:
London, United Kingdom
History
Historically, London has been a high-performing and influential global city. It has long been a major financial hub, home to the Bank of England, the London Stock Exchange, and numerous global financial institutions. Apart from finance, London has also been strong in sectors like legal services, media, arts, and fashion. The city’s robust infrastructure, global connectivity, and diverse talent pool have traditionally attracted businesses from around the world. London’s history is marked by its adaptability to global changes and its ability to lead in commerce, finance, and international trade.
Current Position
Today, London stands as a global financial center, rivaling New York in its economic significance. The city’s blend of historical legacy and modern innovation makes it a unique commercial hub. It hosts a multitude of industries, from finance and banking to creative arts and technology. London’s diverse economy is supported by its multicultural workforce and its status as one of the world’s most visited cities. The city’s strong legal system and favorable business environment continue to attract multinational corporations and startups alike. And despite the challenges posed by Brexit and global economic trends, London remains one of the world’s leading financial centers, with a vibrant cultural and creative industry, technology sector and startup ecosystem, with a focus on fintech, AI, and green technologies.
Future Outlook
Looking ahead, London’s commercial future appears robust, driven by its capacity for innovation and its global connections. Post-Brexit, the city is poised to redefine its economic relationships and leverage its strengths in finance, technology, and creative industries. London’s commitment to becoming a smart city, with sustainable initiatives and digital advancements, positions it well for future growth. This makes it an ideal location for implementing HPO strategies, as organizations here are in a dynamic environment that values excellence, adaptability, and forward-thinking leadership.
When looking at the five factors of what makes the High-Performance Organizations Framework, organizations in London can be supported by it as follows:
• Quality of Management: In the context of London, with its dynamic and competitive environment, strong leadership is crucial to steer organizations through uncertainties, particularly those arising from Brexit and changing market dynamics.
• Openness and Action Orientation: For London-based organizations, fostering a culture of openness is essential to adapt to new regulations, embrace diverse perspectives (especially in a cosmopolitan city like London), and innovate in response to technological and market shifts.
• Long-Term Orientation: In the post-Brexit era, where immediate challenges need to be balanced with long-term strategic planning, this approach can help London organizations in sectors like finance, technology, and services to build resilience and sustainable growth strategies.
• Continuous Improvement and Renewal: For London’s businesses, especially in rapidly evolving sectors like fintech and green technology, a commitment to innovation and adaptability is key to staying competitive and relevant in both local and global markets.
• Quality of Workforce: London’s diverse talent pool can be a significant advantage. Investing in workforce development, embracing diversity, and ensuring skill alignment with organizational goals can enhance performance and creativity, particularly important in a city known for its global financial, creative, and tech industries.

New York, USA
History
Historically, New York City has been a powerhouse in several key industries. From its days as a Dutch trading post named New Amsterdam, New York City has always been a center of commerce and diversity. Its transformation into a global financial capital began in the 19th century. It is the birthplace of Wall Street, which is nowadays the symbol of economic power, and hosts major stock exchanges like the New York Stock Exchange and NASDAQ. The city has also been a major center for media, advertising, fashion, and legal services. Over the decades, New York’s diverse economy has fostered innovation, entrepreneurship, and significant economic growth, making it a magnet for talent and investment.
Current Position
New York City is currently one of the world’s foremost economic centers, and a pivotal location for global finance. Despite facing challenges like regulatory changes and economic fluctuations, New York remains a global leader in finance. The city has been growing as a tech hub, attracting startups and major tech companies alike. Its economy is also driven by a range of sectors including media and fashion. New York’s status as a melting pot of cultures contributes to its dynamic business environment, where creativity and commerce intersect seamlessly. Always a key sector in NYC, real estate faces its own set of challenges, including market fluctuations and evolving demands for commercial and residential spaces. The pandemic has impacted New York significantly, affecting sectors like tourism, hospitality, and retail. However, there has been resilience and adaptation, such as increased remote work and e-commerce.
Future Outlook
The future of New York City as a commercial hub is intertwined with its ability to adapt to the digital age and the changing global economy. Continued growth in tech and adoption of new technologies across sectors will be key. The city’s focus on technological innovation, sustainable development, and diversity inclusion positions it well for future growth. Navigating economic uncertainties and regulatory changes, especially in finance and real estate, will be crucial. With growing concerns about climate change and sustainability, there’s a push for greener infrastructure and business practices. Addressing urban issues such as housing affordability, public transportation, and quality of life will be important to retain talent and attract businesses. Maintaining its status as a global city, open to international talent and business, will continue to be important for New York. For organizations looking to embrace HPO principles, New York offers a fertile ground for implementing strategies that require adaptability, resilience, and a focus on continuous improvement in a competitive landscape.
When looking at the five factors of what makes the High-Performance Organizations Framework, organizations in New York can be supported by it as follows:
• Quality of Management: In New York’s fast-paced and competitive environment, strong, decisive, and inspirational leadership is essential. The HPO framework emphasizes the importance of quality management that is trusted, acts with integrity, and is quick to make decisions. This is crucial in a city where business dynamics are constantly changing, especially in sectors like finance and technology.
• Openness and Action Orientation: In New York, where diverse perspectives and cutting-edge ideas are abundant, embracing openness can help organizations adapt to market shifts and consumer trends, particularly in creative industries like media, advertising, and fashion.
• Long-Term Orientation: New York-based organizations, especially those in sectors susceptible to rapid change like finance and real estate, can benefit from this approach by building resilience and planning for future challenges, including economic fluctuations and regulatory changes.
• Continuous Improvement and Renewal: Continuous improvement is vital in a city that is at the forefront of global business trends. New York organizations must constantly innovate and improve their processes, products, and services to stay competitive. This aspect of the HPO framework aligns well with the city’s drive for innovation, especially in its growing technology sector.
• Quality of Workforce: A skilled, diverse, and flexible workforce is a key asset in New York’s varied business landscape. The HPO framework’s focus on employee development and creating a diverse and complementary team is particularly relevant in a city known for its talented pool of professionals across various industries.

Rotterdam, Netherlands
History
Historically, Rotterdam has been a high-performing city in terms of trade and logistics. The city’s strategic location on the North Sea and at the Rhine-Meuse-Scheldt delta has been pivotal in its development as a major logistic and economic hub. The Port of Rotterdam has played a crucial role in Europe’s shipping and logistics network, contributing significantly to the city’s and country’s economy. This has led to a strong performance in related sectors such as shipping, trade, and industrial activities. The city has also been known for its resilience, particularly in rebuilding and modernizing its infrastructure and economy after World War II. The city’s history reflects a continuous pursuit of innovation and expansion in trade and logistics.
Current Position
Rotterdam’s current economic landscape is characterized by its thriving port, which continues to be a central hub for European logistics and global trade. Rotterdam hosts a significant industrial and petrochemical sector, supported by the port’s infrastructure. Nowadays, the city has diversified its economy, with strong sectors in clean energy, logistics, and creative industries. Rotterdam’s investment in sustainability, making its port more environmentally friendly and smart city initiatives reflects its commitment to future-proofing its economy. The city’s business environment is marked by a focus on innovation, sustainability, and international trade. Rotterdam is also known for its modern architecture and urban planning, which contributes to its attractiveness for businesses and residents.
Future Outlook
The future outlook for Rotterdam is promising, especially in its role as a leader in sustainable port operations and logistics. The city is poised to be a frontrunner in the transition to a green economy, making it an attractive location for businesses focused on innovation and sustainability. With increasing focus on environmental issues, the Port of Rotterdam and related industries are investing in sustainability initiatives, including green energy and reducing carbon emissions. The adoption of technologies like automation, AI, and blockchain in logistics and trade is expected to further enhance efficiency and competitiveness. Rotterdam’s performance is closely linked to global trade dynamics. Changes in global trade patterns, economic conditions, and geopolitical situations can impact the city’s performance. Continued investment in urban development, quality of life, and social issues will also be important for attracting and retaining talent and businesses in the city. For organizations pursuing HPO methodologies, Rotterdam offers a unique blend of logistical excellence, sustainability focus, and a culture of continuous improvement, ideal for implementing high-performance strategies.
When looking at the five factors of what makes the High-Performance Organizations Framework, organizations in Rotterdam can be supported by it as follows:
• Quality of Management: In Rotterdam’s competitive and dynamic environment, especially within the logistics and port-related sectors, effective leadership is crucial. The HPO framework emphasizes decisive, action-oriented management with strong values and integrity. This is particularly important in managing complex operations and navigating the challenges of global trade and economic fluctuations.
• Openness and Action Orientation: This factor advocates for an organizational culture that is open to new ideas and learns from mistakes. For Rotterdam, a city transitioning towards more sustainable and technologically advanced operations, fostering a culture of innovation and continuous learning is key. This approach can help businesses adapt to environmental regulations, technological changes, and evolving market demands.
• Long-Term Orientation: Organizations in Rotterdam, especially those in the port and industrial sectors, must plan for long-term sustainability, focusing on environmental impact and adapting to the shift towards greener and more sustainable operations.
• Continuous Improvement and Renewal: The framework stresses the importance of continuous improvement and staying responsive to changes in the external environment. For Rotterdam’s businesses, this means investing in new technologies and processes, particularly in areas like automation, digitalization, and sustainable practices, to maintain their competitive edge.
• Quality of Workforce: In Rotterdam, with its diverse industrial and logistical activities, as well as a growing technology sector, having skilled personnel who can adapt to new technologies and complex operational environments is crucial.
San Francisco, USA
History
San Francisco’s commercial history is shaped by its role as a gateway to the Pacific and the gold rush of the mid-19th century. The city saw significant growth following the California Gold Rush and continued to prosper into the 20th century. This era marked the city’s transformation into a major banking and finance center. The subsequent decades saw the growth of diverse industries from shipping to manufacturing. The mid-20th century onwards, San Francisco emerged as a center for counterculture and innovation, laying the groundwork for what would become Silicon Valley. The rise of Silicon Valley in positioned San Francisco at the forefront of the tech industry, witnessing the birth and growth of numerous tech giants and startups, fostering innovation and entrepreneurship.
Current Position
Today, San Francisco is synonymous with technology and innovation. It is the breeding ground for startups and global tech giants alike. The city and the surrounding Bay Area are home to many of the world’s most prominent tech companies and an array of innovative startups. This sector continues to drive significant economic growth and attract a skilled workforce. The city’s economy is driven by a combination of technology, finance, and tourism, together forming a strong tech ecosystem. San Francisco’s entrepreneurial spirit is supported by a culture that values innovation, diversity, and environmental sustainability. However, the city faces challenges such as high living costs, housing affordability issues, and concerns about income inequality. These factors can impact business operations and the ability to attract and retain talent.
Future Outlook
San Francisco’s future as a commercial hub is intrinsically linked to the tech industry and its ability to foster innovation in various sectors. The city is likely to remain a global tech hub, although competition from other regions is growing. Future success also depends on how well the city addresses its socio-economic issues, including housing, transportation, and income disparity. There is an increasing focus on sustainability and building a resilient economy, especially in the face of climate change and environmental concerns. Fortunately, San Francisco’s commitment to sustainability and social responsibility positions it well for future economic development. The rise of remote work, accelerated by the COVID-19 pandemic, could impact the city’s business landscape, as companies and employees reassess the need for physical proximity in tech and other knowledge-based sectors. For HPO-focused organizations, San Francisco offers a dynamic and innovative environment conducive to implementing strategies that prioritize adaptability, creativity, and a commitment to excellence.
When looking at the five factors of what makes the High-Performance Organizations Framework, organizations in San Francisco can be supported by it as follows:
• Quality of Management: In the fast-paced, innovation-driven environment of San Francisco, effective and visionary leadership is crucial. The HPO framework emphasizes the need for quality management that is decisive, action-oriented, and exhibits integrity. This is especially important in a city where rapid changes in technology and market dynamics require agile and foresighted leadership.
• Openness and Action Orientation: For organizations in San Francisco, particularly in the tech and startup sectors, fostering a culture of innovation, experimentation, and adaptability is key to staying competitive and leading in emerging technologies.
• Long-Term Orientation: San Francisco’s organizations, facing high living costs, competitive labor markets, and rapid technological evolution, can benefit from focusing on sustainable growth, employee well-being, and long-term value creation.
• Continuous Improvement and Renewal: Continuous improvement and staying abreast of external changes are vital in a city at the cutting edge of global business trends. For San Francisco’s businesses, this means investing in continuous learning, adopting new technologies, and being responsive to market and societal shifts, such as remote work trends and sustainability concerns.
• Quality of Workforce: In San Francisco, with its emphasis on technology, creativity, and innovation, attracting and retaining top talent is crucial. This involves not only offering competitive compensation but also focusing on employee development, workplace culture, and work-life balance.

Singapore
History
Singapore’s history as a commercial hub began with its founding as a British trading colony in 1819. Its strategic location at the crossroads of major sea routes made it a pivotal maritime hub. Since its independence in 1965, it has transformed from a colonial trading post into a thriving modern economy. Historically, Singapore has excelled in sectors such as shipping, manufacturing, and finance. Post-independence, Singapore’s focus on industrialization and its open trade policy catapulted it into becoming one of the world’s most prosperous nations. The city-state’s history is marked by rapid growth, strategic economic planning, and an openness to global trade. The government’s forward-looking policies, investment in infrastructure, and emphasis on education have been instrumental in attracting foreign investment and fostering a conducive environment for business growth.
Current Position
Singapore today stands as a global financial center and a gateway to the Asian markets. Singapore is now one of Asia’s leading financial centers, offering a wide range of financial services including banking, insurance, and wealth management. Its economy is diversified, with strengths in finance, shipping, and technology. There is a growing emphasis on technology and innovation, with the government actively supporting the tech sector, including fintech, biotech, and smart city technologies. Singapore’s business environment is characterized by its robust legal framework, ease of doing business, and focus on innovation. The city-state’s commitment to sustainability and smart city initiatives further strengthens its position as a forward-looking commercial hub. However, like many other global cities, Singapore faces challenges including regional competition, global economic fluctuations, and environmental issues like climate change.
Future Outlook
Looking forward, Singapore’s commercial future is anchored in its continued role as a global financial center and its growing focus on technology and sustainable development. Continued investment in research and development and fostering a culture of innovation will be key to maintaining competitive advantage. Efforts to diversify into new sectors such as green technology, digital media, and life sciences are expected to drive future growth. With increasing emphasis on sustainability, Singapore’s initiatives in areas like urban planning, renewable energy, and green finance are likely to play a significant role. The city-state’s strategic location and pro-business environment keep making it an ideal location for businesses looking to expand in Asia. For organizations implementing HPO strategies, Singapore’s focus on innovation, efficiency, and excellence makes it an ideal environment for pursuing high-performance goals.
When looking at the five factors of what makes the High-Performance Organizations Framework, organizations in Singapore can be supported by it as follows:
• Quality of Management: In Singapore’s competitive and rapidly evolving economy, effective leadership is crucial. The HPO framework emphasizes the importance of quality management that is decisive, action-oriented, and characterized by integrity. This is particularly important in a city-state where efficient decision-making and strategic vision are key to navigating both regional competition and global economic trends.
• Openness and Action Orientation: For Singaporean organizations, especially in sectors like finance, technology, and logistics, fostering a culture of innovation and adaptability is essential to stay ahead in a highly competitive and technologically advanced environment.
• Long-Term Orientation: In Singapore, where the government and businesses often emphasize long-term planning and investment, this factor helps organizations in planning for future economic shifts, technological changes, and sustainability challenges.
• Continuous Improvement and Renewal: Continuous improvement and staying responsive to changes in the external environment are vital for success. For businesses in Singapore, this means investing in innovation, embracing digital transformation, and being agile in response to market and industry changes.
• Quality of Workforce: Singapore’s emphasis on education, skill development, and attracting global talent aligns with this principle. Organizations can focus on developing their workforce to be adaptable, skilled in new technologies, and capable of driving innovation.
Program Benefits
Management
- Improved management
- Better teamwork
- Leadership excellence
- Improved communication
- Committed employees
- Positive environment
- Better skills
- Increased proactiveness
- Increased engagement
- More trust
Human Resources
- Improved culture
- Happier employees
- Better recruits
- Higher retention
- Growth mindset
- Increased engagement
- More development
- Improved skills
- Improved behavior
- Better Communication
Production
- Higher productivity
- Higher efficiency
- Less mistakes
- Happier employees
- Higher quality
- More innovativeness
- Continuous improvement
- Positive mentality
- More focus
- More discipline
Testimonials

Top manager, Technology firm USA
“Building a sustainable, outperforming organization is the most important and satisfying task of a leader, well ahead of any functional capabilities. I spend much time on that and really enjoy that part of my role. Microsoft is serious about continuing to develop its talent and I feel responsible for helping the company to achieve that. Our culture is best described as one of continuous improvement; learning from mistakes; being modest about successes; measuring, measuring, measuring; and persistence, we never give up. We care about accountability: Did we achieve the result we signed up for?”

Director, CCPC, Zambia
“Because of our HPO transformation, we really noticed that people have become more involved, that there is more openness and motivation, that everyone wants to play a role in the development of our Ministry, and that no one wants to be left out. We are no longer a typical government organization, with us the deadline is the deadline. As a result, we are now making a positive difference for our citizens, we are putting a smile on their faces, and that makes it all worthwhile.”

VP HR, food industry, European multinational
“A good food manager has both a to-do list and a to-be list. In business we are focused on hard-nosed achieving targets and creating shareholders value so we tend to be led by to-do lists. We focus on what we need to do and forget what we want to be. But in business you also have a corporate social responsibility which is value driven and this provides you with a to-be list. So it is a combination of what you want to achieve and why you want to achieve it, and you have to manage both well. It is easy to manage on results, but it is much more difficult to manage on values because you first have to answer difficult questions like: Who do we want to be as a company? What do we stand for? What is our point on the horizon, what do we want to achieve for society? At the same time you have to achieve your targets, you have business goals to achieve. Many people say that shareholder value and corporate social responsibility are mutually exclusive but they are not, not when you deliberately manage them together simultaneously as you do in a high-performing organization. That’s why you need two lists, one ‘to-do’ for business and one ‘to-be’ for social responsibility”

CEO, UK manufacturer
“Our turnover rates are very low. Of course, that is not necessarily healthy because you do need new blood in the organization. You have got to be careful about becoming too clubby, too insular. But the good thing is, it is about loyalty, people tend to stay a long time with our high-performance organization. The loyalty to the organization is very high. And it is not because of the salary because those are average. So people can be headhunted for higher salaries but they stay anyway. There is something about the culture here that binds people and makes them loyal to the organization. One of these cultural aspects In fact, people in our high-performance organization take bad performance personally, it literally upsets them. They have so much integrity that they are very determined to solve the issue, they have got to fix it, no matter what.”

Senior manager, Signapore bank
“Quality of management has to come from the top. That is quite obvious naturally, but I mean that the longevity of the chief executive officer and the focus of that individual at the top is absolutely critical. And if that individual is successful in doing what he or she is setting out to do, it will spread far and deep, down to the front lines. Then you have your army out there. If it is living and breathing you have created a high-performance culture. I think the culture we have here really is what differentiates us and what keeps people here.”

Managing Director London-based technology company
“I became acquainted with the HPO Framework when I was engaged in a major turnaround. It provided a perfect means of benchmarking where we were, telling us what good looked like, the things that we really needed to focus on, a target to aim for and the means to measure our progress – excellent. On a personal basis I really enjoyed working with the HPO Center, bright, perceptive and always challenging – always adding further polish to the HPO mirror!”

CEO New York based media company
“A recurring problem with many frameworks in the field of high performance is that these describe theoretical models which have not been tested extensively in the real world, and are therefore of limited practical value to managers. The HPO Framework is based on solid scientific and practical research and its working has been tested at actual organizations. This makes De Waal’s framework the first one to actually help managers improve in a sustainable manner.”

HR Director, Rotterdam-based company
“The HPO framework essentially created a paradigm shift in how we view our organization. In particular, the importance of collaboration and interdependencies between departments for the success of the organization was strongly highlighted, and working according to the HPO framework helped to break down the silos within our institute. Through more information exchange, communication and dialogue, giving and receiving feedback and criticism, we have come much closer together. Our people are happier at work, more active in contributing to the organization and more willing to collaborate. They have new energy and you see their performance levels skyrocket.”

Senior manager, IT company, San Francisco
“Applying the HPO Framework has delivered a strategic plan for us all that not only promises to succeed, but that has already been proven to do so. Thanks to the HPO Framework, the road to achieving High Performance Organization status has been clearly marked. If the five HPO factors are observed and practiced, your company is bound to reach optimum levels and stay there.”

CEO, Insurance company, Singapore
“Clients now view our organization much more positively. They see winners, whatever we are now, they see that we get things done for them, and that makes us very happy and optimistic. We have become much more professional in our dealings with each other. We complete our assignments on time and with a higher quality than before and we are no longer behind on our work, because that simply does not happen in an HPO. We are now invited to important industry forums, because people value our opinions and ideas. We have a stronger sense of responsibility and as a result we continue to perform better. HPO is no longer a project for us, it the way of living in the organization now!”
More detailed achievements, references and testimonials are confidentially available to clients upon request.
Client Telephone Conference (CTC)
If you have any questions or if you would like to arrange a Client Telephone Conference (CTC) to discuss this particular Unique Consulting Service Proposition (UCSP) in more detail, please CLICK HERE.





















